说明
UCD9090 是一款 10 轨 PMBus/I2C 可寻址电源排序器和监控器。该器件集成了一个 12 位 ADC,可监控多达 10 个电源电压输入。23 个 GPIO 引脚可用于电源启用、加电复位信号、外部中断、级联或其他系统功
能。其中的 10 个引脚提供 PWM 功能。利用这些引脚,UCD9090 可支持裕度调节以及通用 PWM 功能。运用引脚选择电压轨状态功能可实现特定的电源状态。
该功能允许使用多达3个GPI来启用和停用任意电压轨。对于执行系统低功耗模式及用于硬件设备的高级配
置和电源接口 (ACPI) 规范而言,这一点是很有用处的。TI Fusion Digital Power™设计人员软件提供了器件配
置。这款基于 PC 的用户界面 (UI) 提供了用于配置、存储和监控所有系统运行参数的直观界面。
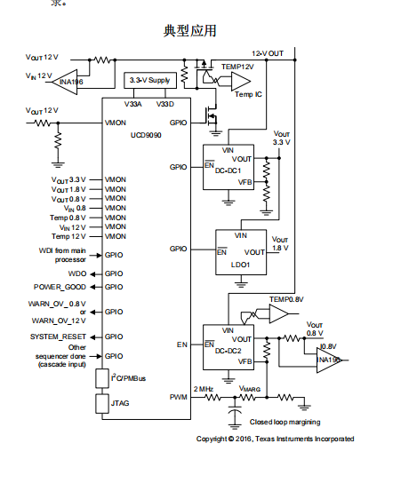
任何需要对多个电源轨进行排序和监控的系统 特性 • 可对 10 个电压轨进行监控和排序 – 所有电压轨每 400μs 进行一次采样 – 具有 2.5V、0.5% 内部 VREF 的 12 位 ADC – 排序基于时间、电压轨及引脚相关性 – 每个监控器具有 4 个可编程欠压和过压阈值 • 每个监控器可提供非易失性误差及峰值日志记录(多达 30 个故障详细条目) • 针对 10 个电压轨的闭环裕度调节能力 – 裕度输出可调节轨电压以匹配用户定义的裕度阈值 • 可编程的看门狗计时器和系统复位 • 灵活的数字 I/O 配置 • 引脚选择电压轨状态 • 级联多个器件 • 多相位 PWM 时钟发生器 – 时钟频率为 15.259kHz 至 125MHz – 能够为同步开关模式电源配置独立的时钟输出 • JTAG和I2C/SMBus/PMBus™接口 应用 • 工业和自动测试设备 (ATE) • 电信及网络设备 • 服务器和存储系统 •
